Imagine que é um gigante estabelecido da indústria automóvel global e que quer espalhar a sua marca das quatro rodas para as duas. Como é que se faz um brilharete? No caso do grupo chinês GWM (Great Wall Motor), a resposta é construir um conjunto de motos de oito cilindros que podem superar até o expoente máximo do luxo em duas rodas, a Honda Gold Wing.
No ano passado, começaram a circular na China rumores e imagens de teste de um par de motos de oito cilindros, uma parecida com a Gold Wing e a outra com uma cruiser que faz lembrar a antiga Honda Rune, mas agora tivemos o primeiro contacto semi-oficial com a máquina, através de um vídeo publicado nas redes sociais pelo presidente da GWM, o bilionário Wei Jianjun. Nas imagens, mostra ao seu pessoal de investigação e desenvolvimento um novo carro elétrico Xiaomi S7 que lhe foi oferecido (é a Xiaomi, a marca de smartphones, que agora se dedica aos automóveis). Mas ao fundo – cuidadosamente posicionado para ser filmado e com a cobertura parcialmente puxada para trás – está um exemplar acabado da futura tourer de oito cilindros. Por volta da mesma altura, Jianjun publicou um clip do som do motor nas redes sociais que foi interpretado como pertencendo à moto. Com o início do Salão Automóvel de Pequim a 25 de abril e este aumento da publicidade, não é um grande salto lógico sugerir que a primeira moto GWM poderá fazer a sua estreia no evento.


É improvável que a moto em si venha a ser utilizada sob a marca GWM, que já tem vários domínios. O nome GWM é utilizado nas carrinhas pick-up, enquanto a empresa utiliza as marcas Haval e Tank nos seus SUV, a marca Ora nos seus automóveis eléctricos e a marca Wey nos seus veículos de luxo para transporte de pessoas. Espera-se que as motos tenham o seu próprio nome de marca distinto quando forem oficialmente lançadas.


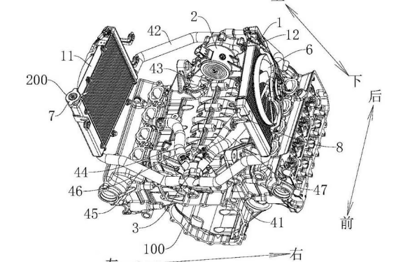
Claro que, com as novas máquinas de oito cilindros agora praticamente confirmadas para produção, fomos investigar os registos de patentes para ver que informações existem. Acontece que a Great Wall registou vários pedidos de patente para elementos das motos. As imagens que acompanham as patentes mostram claramente o motor de oito cilindros, com um design que se inspira na Gold Wing da Honda, mas que aumenta a fasquia em várias áreas. Acredita-se que a capacidade do motor ronde os 2.000 cc, um pouco mais do que os 1.833 cc da atual Wing, e é claro que tem dois cilindros extra, mas a disposição – com a transmissão montada por baixo do motor para manter o conjunto mais curto do que seria de outra forma – é praticamente a mesma. Tal como a Honda, a GWM pretende utilizar uma caixa de velocidades semi-automática de dupla embraiagem na moto com uma transmissão final de veio.
Veremos com interesse o rumo dos planos da GWM para as motos. É uma empresa que não tem falta de fundos (o próprio Wei está listado pela Forbes como o 13º bilionário mais rico da China, com uma fortuna de 12,2 mil milhões de dólares) e enormes recursos de I&D e fabrico. Embora as enormes tourers e cruisers de oito cilindros planos possam não ser muito vendidas, são uma gama de produtos ideal e superam instantaneamente as empresas chinesas rivais, muitas das quais estão apenas a começar a lançar as suas primeiras motos de quatro cilindros.
Fonte:https://www.cycleworld.com/motorcycle-news/great-wall-motor-eight-cylinder-motorcycles-coming-soon/











